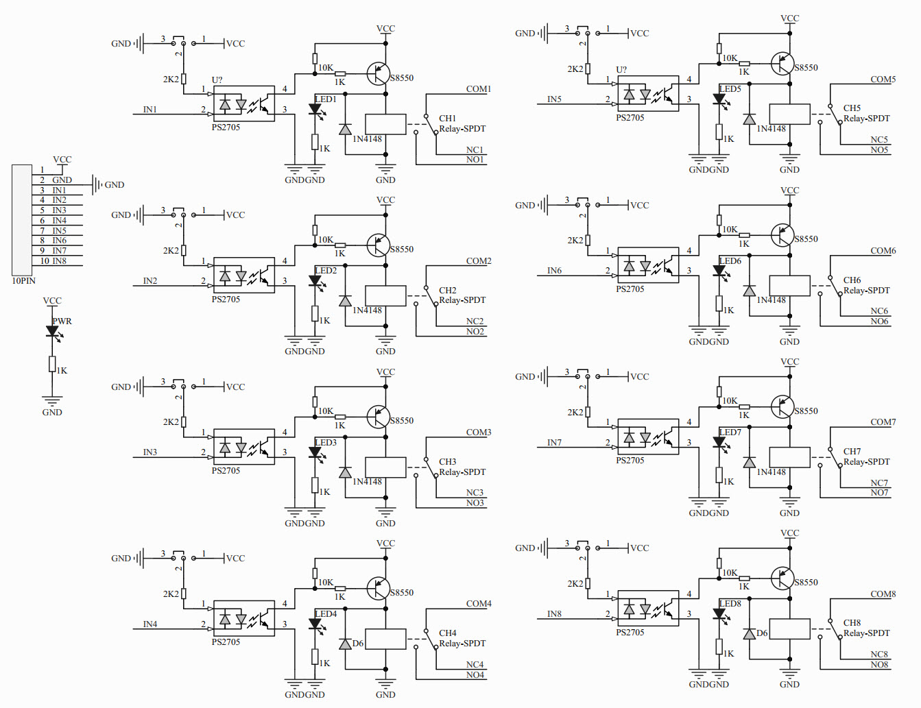
5V 1/2/4/6/8 Channel 5V Relay Module Optocoupler Isolation Support Hgh and Low Level Trigger
Features:
1.Dual trigger design, use a dedicated two-way driver IC.
2.Strong resist interference, use diode continued current to protect it.
3.The relay contact part adopts double cloth line for large current, safe and reliable.
4.The input and output are 5.08mm wiring terminals, wiring is more convenient, suitable for PLC control.
5.Input terminals can be arbitrarily set high and low level, the control mode is more flexible.
6.Equipped with fixing screw hole, easy to install.
7.Each way module can be set high or low triggered by jumper.
Specifications:
Size: 13.2 x 5.4 x 1.9cm
Material: Metal
Mounting bolts holes: 4
Holes diameter: 3mm
Voltage: 5V/12V/24V
Maximum load : AC 250V/10A, DC 30V/10A
Interface:
VCC: Power end
GND: Ground strap
CTR1-CTR8: Signal input trigger
Outputs:
24 line interface, the interface can be directly connected to all leads , user-friendly.
NO1-NO8: normally open relay interfaces , relay before the vacant after the pull shorted with COM
COM1-COM8: Relay Common Interface
NC1-NC8: normally closed relay interface relay shorted with COM ago , after the pull- vacant
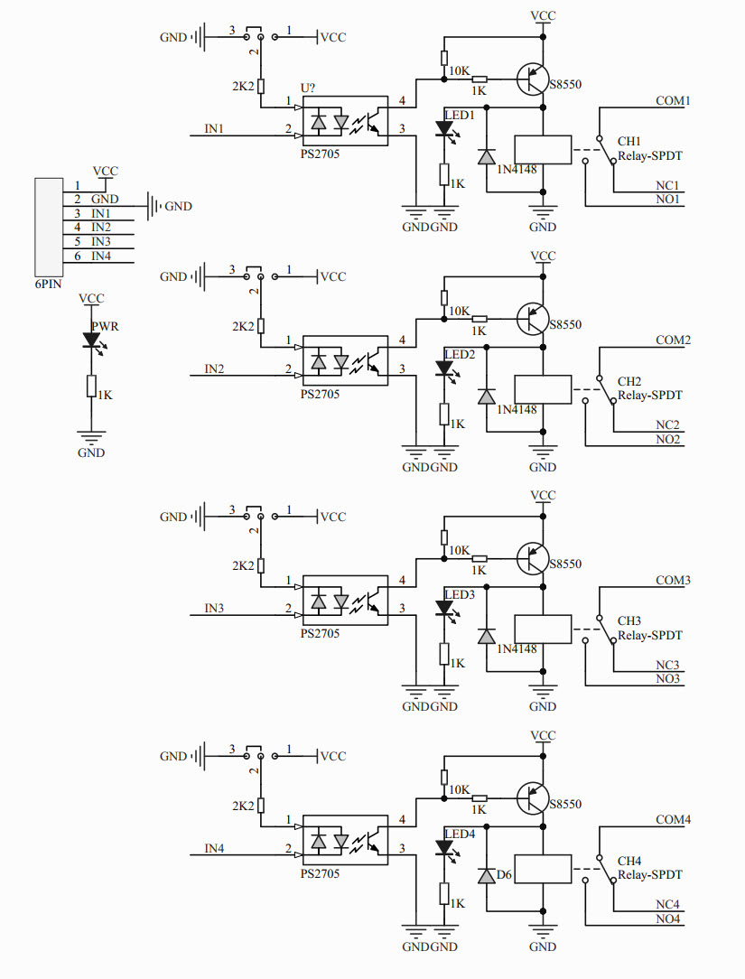
4 Channel Relay Module with Optocoupler
Description:
1. Maximum load:AC 250V/10A, DC30V/10A
2. SMD optocoupler isolation, strong driving ability, stable performance; trigger current 5mA
3. the module voltage 5V/12V/24V
4. each channel module can be set high or low triggered by jumper
5. fault-tolerant design, even if the control line is broken, the relay will not operate
6. power indicator (green), 4 relay state indicator (red)
7. interface design user-friendly, all interfaces are available through the wiring terminal direct connection leads, very convenient
Module Port:
1. DC+: DC power supply positive
2. DC-: DC power supply negative
3. IN1: Channel 1 signal trigger terminal
4. IN2: Channel 2 signal trigger terminal
5. IN3 : Channel 3 signal trigger terminal
6. IN4: Channel 4 signal trigger terminal
Relay Output:
1. NC1: Channel 1 relay normally closed pin.
2. COM1: Channel 1 relay common pin.
3. NO1: Channel 1 relay normally opened pin.
4. NC2: Channel 2 relay normally closed pin.
5. COM2: Channel 2 relay common pin.
6. NO2: Channel 2 relay normally opened pin.
7. NC3 : Channel 2 relay normally closed pin.
8. COM3: Channel 2 relay common pin.
9. NO3: Channel 2 relay normally opened pin.
10. NC4 : Channel 2 relay normally closed pin.
11. COM4: Channel 2 relay common pin.
12. NO4: Channel 2 relay normally opened pin.
High And Low Level Trigger Option:
1. S1: It is option switch for channel 1 relay.
2. S2: It is option switch for channel 2 relay.
3. S3 : It is option switch for channel 3 relay.
4. S4: It is option switch for channel 4 relay.
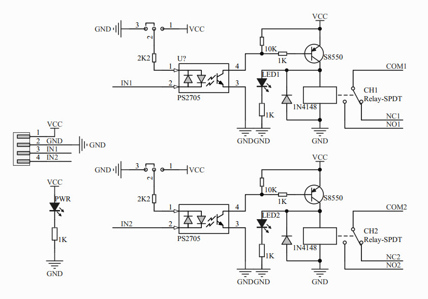
2 Channel Relay Module with Optocoupler
2 Channel Relay Module with Optocoupler
Description:
1. Maximum load:AC 250V/10A, DC30V/10A
2. SMD optocoupler isolation, strong driving ability, stable performance; trigger current 5mA
3. the module voltage 5V/12V/24V
4. each channel module can be set high or low triggered by jumper
5. fault-tolerant design, even if the control line is broken, the relay will not operate
6. power indicator (green),2 relay state indicator (red)
7. interface design user-friendly, all interfaces are available through the wiring terminal direct connection leads, very convenient
Module Port:
1. DC+: DC power supply positive
2. DC-: DC power supply negative
3. IN1: Channel 1 signal trigger terminal
4. IN2: Channel 2 signal trigger terminal
Relay Output:
1. NC1: Channel 1 relay normally closed pin.
2. COM1: Channel 1 relay common pin.
3. NO1: Channel 1 relay normally opened pin.
4. NC2: Channel 2 relay normally closed pin.
5. COM2: Channel 2 relay common pin.
6. NO2: Channel 2 relay normally opened pin.
High And Low Level Trigger Option:
1. S1: It is option switch for channel 1 relay.
2. S2: It is option switch for channel 2 relay.
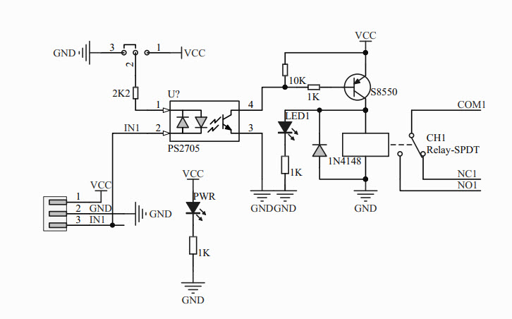
Description:
100% brand new and high quality
1-Channel relay module, with photoelectric isolation
The module can be high or low by a jumper setting trigger
With power and relay action indicator
The module Operating voltage 5V/12V/24V
The module uses genuine quality relay, normally open interfaces
Maximum load: AC 250V/10A, DC 30V/10A
Module interface:
DC+: positive power supply (VCC)(5V)
DC-: negative power supply (GND)
IN: The control end, the driving current should be more than 4mA